兴耀东方品牌教育集团
东方河宕学校
东方番村小学
东方村尾学校
东方村头小学
未来城幼儿园
东方阳光幼儿园
联系电话:
0757-82100365
兴耀东方品牌教育集团
网站首页
集团概况
集团简介
董事长致辞
寄予厚望
集团画册
规章制度
联系方式
党建工作
党委
党支部
学历分会
“四有”教师
工会
团委
少先队
集团荣誉
集团荣誉
学习强国
十大事记
集团表彰
点赞东方
分级量化
名师工程
师生获奖
集团台历
集团迎新晚会
佛山+
校园快讯
集团资讯
校园新闻
战“疫”必胜
通知公告
周年校庆
毕业季
开学礼
国防专题
国防教育
第一课程
课观后感
校本课程
五大战区
四大军种
四大兵种
三大舰队
武警部队
军史简介
A 级 旅
十大标兵
教育科研
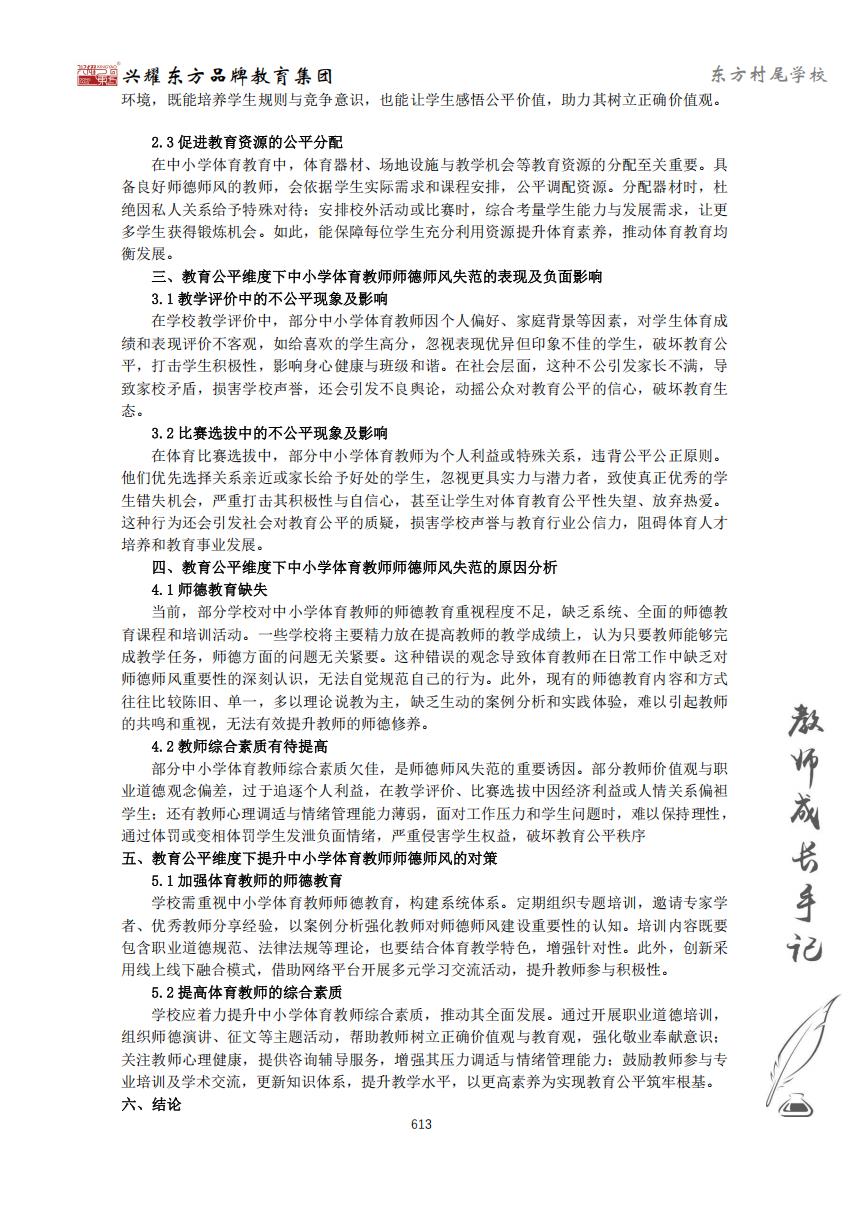
师德建设
教研之路
教研活动
成长手记
家长学校
班主任工作
团队活动
育儿专区
师生园地
教师文采
学生习作
学生美艺
快乐学堂
校园图库
领导关怀
校园风景
活动花絮
学子风采
招生招聘
中考奖励
招生工作
招聘工作
禅城区招生政策
新生报名系统
安全教育
安全专题教育
一年级
二年级
三年级
四年级
五年级
六年级
七年级
八年级
九年级
教师文采
学生习作
学生美艺
快乐学堂
当前位置:
首页
>
师生园地
> 集团资讯
校园图库
热门推荐
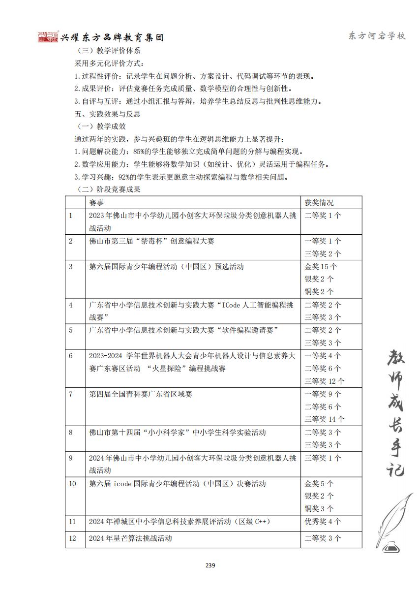
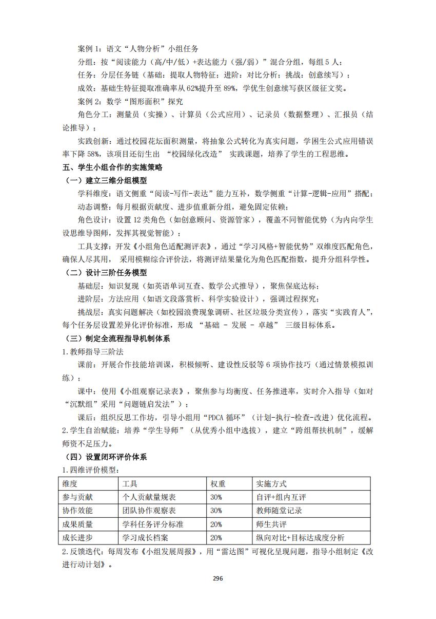
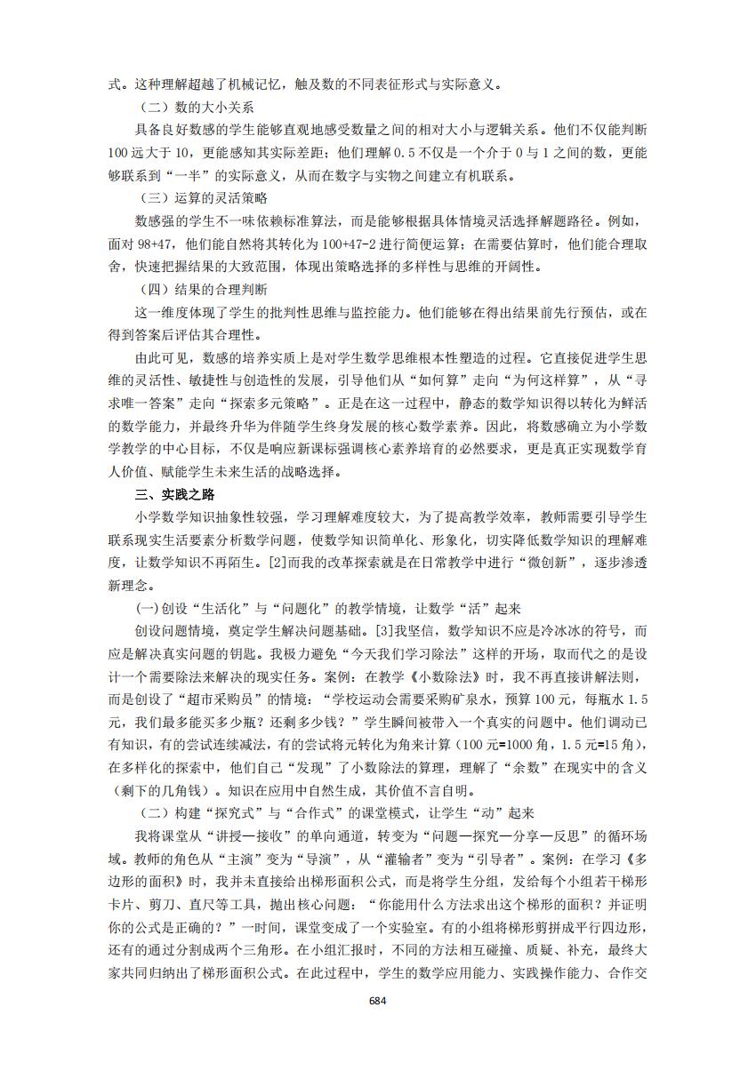
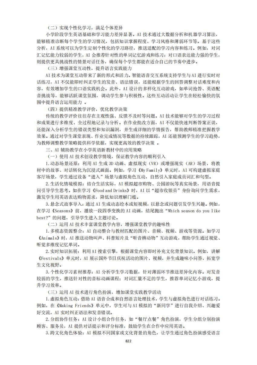
批阅千篇知学力 检查百卷见教风——兴耀东方品牌教育集团2025-2026学年度第一学期教师作业批改大检查报道
笔墨润心承文脉 艺馨铸魂传薪火——兴耀东方品牌教育集团2025-2026学年度第一学期学生书写“三姿”和质量考核暨音乐艺术检查
真心 爱心 良心 专心 办家长满意的教育——兴耀东方品牌教育集团2026年庆元旦迎新年文艺晚会
兴耀东方丨4天近500名教师对话上万家长!“2+2”家校访谈以真心架起育人桥
智慧碰撞育人力 匠心点亮质课堂——兴耀东方品牌教育集团2025-2026学年度第一学期第一轮教研活动
【喜报】省特等奖!热烈祝贺集团旗下东方河宕学校教师在区级与省级论文评比中喜获佳绩!
国防教育好 东方学子行——兴耀东方品牌教育集团旗下学校2025-2026学年度第一学期爱国主义教育(国防专题)开营仪式
春风化雨润桃李 匠心育人树楷模——兴耀东方品牌教育集团2024-2025学年度集团十大模范教师
民校也是校 一定办得好——兴耀东方品牌教育集团2025—2026学年度爱国主义教育(国防专题)工作会议
兴耀东方品牌教育集团旗下学校(幼儿园)开展庆祝第41个教师节系列活动
集团2024-2025学年度教师成长手记
2026-01-24 阅读次数:360
网站首页
|
集团概况
|
党建工作
|
集团荣誉
|
校园快讯
|
校园图库
|
校园视频
|
招生招聘
|
安全教育
|
联系方式
兴耀东方品牌教育集团
地址:佛山市禅城区张槎街道村尾村
电话:0757-82100365
版权所有©兴耀东方品牌教育集团
粤ICP备19028034号-1
技术支持:
佛山网络公司
微信公众号